
Home Sweet Home Episode 1 & 2
Overviews
-
Platform: PC (Steam)
-
Genre: Action Horror
-
Graphic: 3D
-
Players: 1 (Single Player)
-
Publisher: YGGDRAZIL GROUP CO., LTD
-
Developer: YGGDRAZIL GROUP CO., LTD
-
Years of Development: 2016 - 2017 (EP 1) / 2018 - 2019 (EP 2)
Home Sweet Home series is one of the most famous horror games in Thailand. The series includes the episode 1 and 2. Both episodes have been in the first place of the top-selling games on Steam at the week they were released.


Responsibilities
I worked as the main game designer in the development of both the first and second episodes.
My works include:
Gameplay
-
Mechanics in the games such as stealth, stealth-kill, hiding and peek.
-
All puzzles in the first episode and some puzzles in the second episode.
-
Controls.
-
Game flowchart.
-
UI (Worked with the UI designer).
-
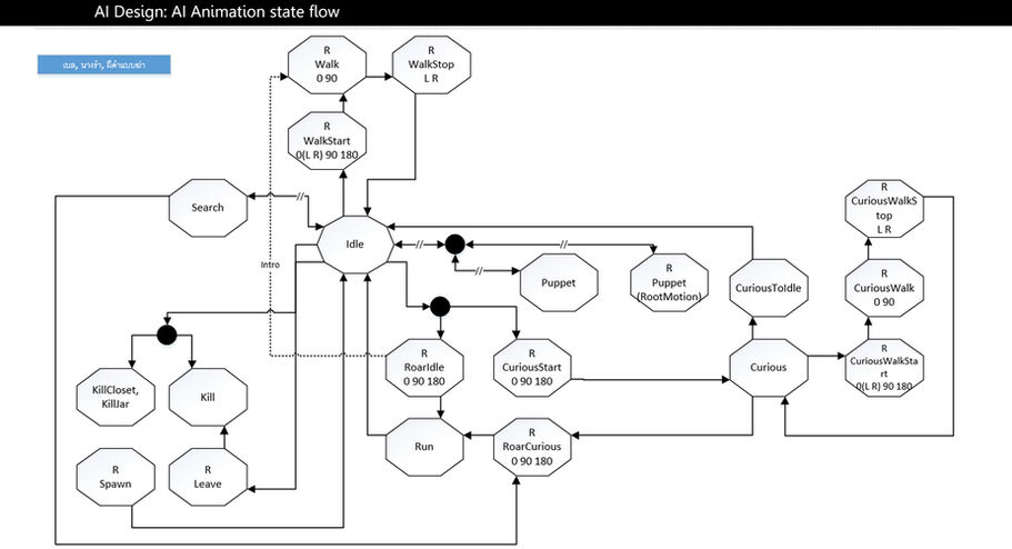
Ghosts’ AI, state machine and animations (Worked with programmers and animators).
-
Level design:
-
The first episode: Level design in overall and in detail, including stealth parts.
-
The second episode: Level design in overall.
-
Story and In-game Narrative
-
Worked with the director and writer to write a plot, story, and dialog in the game.
-
Created story-telling items, documents and defined the places they appear.
-
Localization process.
-
Worked with the director to direct the voice actors in the dubbing process.
Documentation
-
Game design document.
-
Level design document.
-
Localization document.
-
Asset list: art asset, animation, sound asset, and text lists.
QA
-
Tested, fine-tuned and balanced the gameplay and levels in the first episode.
-
Collected and analyzed comments from the demographics as information for game improvement.
Overall
-
The first episode: Took responsible for almost all game design, level design and narrative work in the first episode as an only one designer in this project.
-
The second episode: Worked on a big picture of the game and focus on a narrative part.
Here are some examples of my documentation works.
* Some text in the documents is in Thai as I worked with the Thai developer team.
* All documents have been permitted by my employer to display in this portfolio.

















